扫码购买正式版题库

  • 海量题库
  • 全真模拟
  • 专项训练
  • 预测试题
  • 押题密卷
  • 错题强化

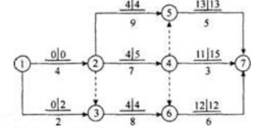
某工程双代号网络计划如下图所示,图中已标明每项工作的最早开始时间和最迟开始时间.该计划表明()。

多选题
某工程双代号网络计划如下图所示,图中已标明每项工作的最早开始时间和最迟开始时间.该计划表明()。

A工作1-3的自由时差为2

B工作2-5为关键工作

C工作2-4的自由时差为1

D工作3-6的总时差为零

E工作4-7为关键工作

最新更新

易过题库在线搜题

热门题库